Crean lentes de contacto que permiten ver en la oscuridad y con los ojos cerrados
Ver lo invisible ya es posible. Científicos crean lentes de contacto que permiten ver luz infrarroja

Lentes de Contacto // Getty Images / PhotoAlto/Frederic Cirou

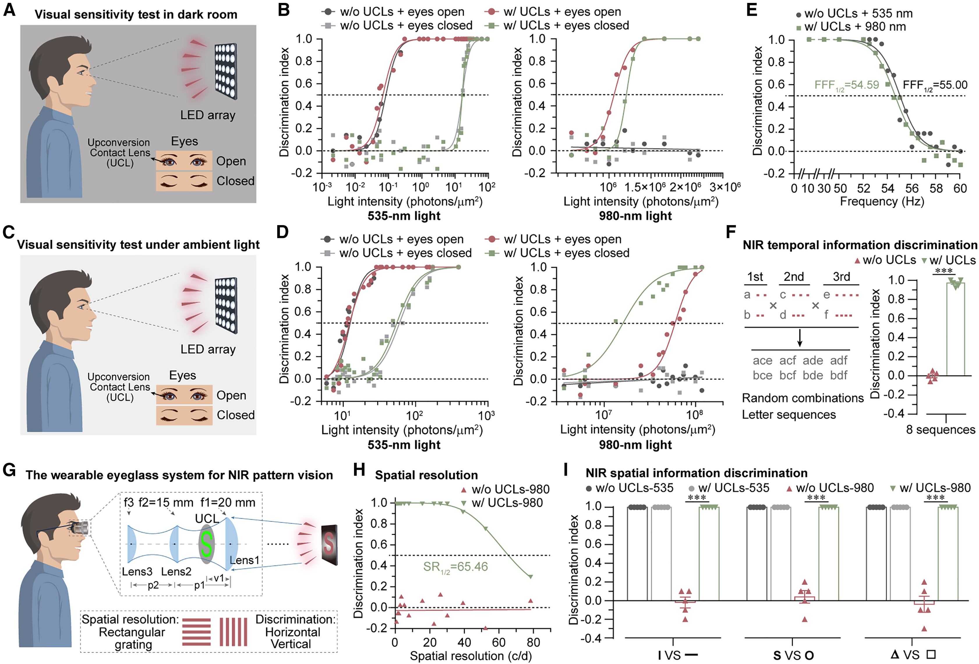
Un avance tecnológico que parece sacado de una película de ciencia ficción ya es una realidad: científicos desarrollaron unas lentes de contacto capaces de convertir la luz infrarroja en visible, permitiendo a los humanos ver más allá del espectro natural del ojo. El estudio, publicado en la prestigiosa revista científica Cellpress, marca un antes y un después en la forma en que podríamos percibir el mundo.
Estas lentes, llamadas UCLs (por sus siglas en inglés), están hechas con materiales flexibles, biocompatibles e hidratantes, muy similares a los que se usan en lentes de contacto convencionales. La diferencia es que contienen nanopartículas especiales que convierten la luz infrarroja —la misma que usan las cámaras térmicas o los visores nocturnos— en luz visible para el ojo humano.
Lea también: Bancolombia ofrece inmuebles usados baratos: Así puede acceder a vivienda a bajos costos
¿Por qué es una innovación?
Actualmente, los humanos solo podemos ver un rango muy limitado del espectro de luz (aproximadamente entre 400 y 700 nanómetros). Todo lo que esté por encima, como la luz infrarroja (más de 700 nanómetros), permanece invisible. Sin embargo, esa “luz invisible” representa más del 50% de la radiación solar. Con estas nuevas lentes, ahora podríamos tener acceso a esa información oculta.
Durante las pruebas, ratones y personas que usaron las lentes lograron reconocer formas, patrones e incluso señales codificadas en luz infrarroja. Lo más sorprendente es que algunas pruebas se hicieron con los ojos cerrados, y aun así los participantes distinguieron la información, gracias a la capacidad del infrarrojo para atravesar los párpados.

Estas lentes, llamadas UCLs (por sus siglas en inglés), están hechas con materiales flexibles, biocompatibles e hidratantes

Estas lentes, llamadas UCLs (por sus siglas en inglés), están hechas con materiales flexibles, biocompatibles e hidratantes
Pero los investigadores fueron más allá: desarrollaron una versión “tricromática” de las lentes (tUCLs), que no solo convierte la luz infrarroja en imágenes visibles, sino que permite diferenciar entre distintos colores de esa luz. Esto significa que, por primera vez, los humanos podrían tener “visión a color” en el espectro infrarrojo.
Estas lentes no requieren baterías ni dispositivos externos, lo que las hace completamente portátiles y fáciles de usar. Además, demostraron ser seguras para el uso prolongado y no generan inflamación ni daño ocular, al menos en las pruebas realizadas en animales.
Las aplicaciones en el día a día
Las posibles aplicaciones de esta tecnología son enormes: desde operaciones de rescate en ambientes con poca visibilidad (niebla, humo o polvo), hasta comunicaciones secretas con señales de luz invisible o incluso el desarrollo de dispositivos inteligentes que puedan “ver” lo que ahora está oculto.
Este avance podría revolucionar no solo el campo de la visión humana, sino también áreas como la seguridad, el rescate, la comunicación y hasta la medicina.
Gracias a su capacidad de captar información en condiciones de baja visibilidad, como neblina o humo, estas lentes podrían ser clave para bomberos, militares o trabajadores de rescate. Además, la posibilidad de percibir “colores” en el espectro infrarrojo podría permitir una mejor interpretación de imágenes médicas o ambientales, ampliando significativamente el alcance de nuestros sentidos.
El estudio también resalta que las lentes son cómodas, seguras y no invasivas, lo que las hace viables para su uso diario en humanos. Se utilizaron materiales similares a los de los lentes de contacto comerciales, y las pruebas demostraron que no causan daño a los ojos ni inflamación, incluso tras varios días de uso.
Los investigadores ahora se enfocan en perfeccionar su funcionamiento y estudiar sus aplicaciones en la vida real, acercándonos a un futuro donde ver más allá de lo visible sea tan sencillo como ponerse unos lentes.

Juan Manuel Correa
Periodista digital de Caracol Radio. Comenzó su carrera en 2019 en esta misma casa radial, donde ha...




